

云南老员工命科公司付文祥课题组近期在Life Science Alliance 杂志(2025年第4期)发表题为“NME7 maintains primary cilium assembly, ciliary microtubule stability, and Hedgehog signaling”的研究论文,报道了NME7(核苷二磷酸激酶7)在维持纤毛组装、纤毛微管稳定性和Hedgehog信号的功能。
NME7(核苷二磷酸激酶 7)是NME家族中研究较少的成员,是γ-微管蛋白环复合物(γTuRC)的潜在亚基。然而,它在纤毛组装和功能中的作用仍不清楚。该研究表明,NME7位于中心体,包括中期的纺锤体极和纤毛组装期间的基体;值得注意的是,一小部分NME7位于纤毛内。对NME7敲低和敲除后纤毛组装的详细分析表明,NME7对纤毛组装过程至关重要。NME7敲除细胞对诺考达唑表现出敏感性,表明其在轴丝微管稳定性中的作用。此外,NME7缺陷影响了Hedgehog信号通路,即初级纤毛内Smo转位减少。NME7在Hedgehog信号传导中的作用可能取决于其核苷二磷酸激酶活性和γTuRC结合。总之,这些发现增强了对γTuRC在哺乳动物细胞初级纤毛中的作用的理解,突出了NME7在纤毛功能和信号通路中的重要性。
该研究注意到在有丝分裂期间的纺锤体以外的NME7微弱染色,因此实验探索了NME7是否也在纤毛中分布。使用高分辨荧光成像,检测内源性NME7染色信号倾向于在初级纤毛的近端部分。然后利用过表达的小鼠NME7和人NME7证实了一部分NME7存在于初级纤毛。

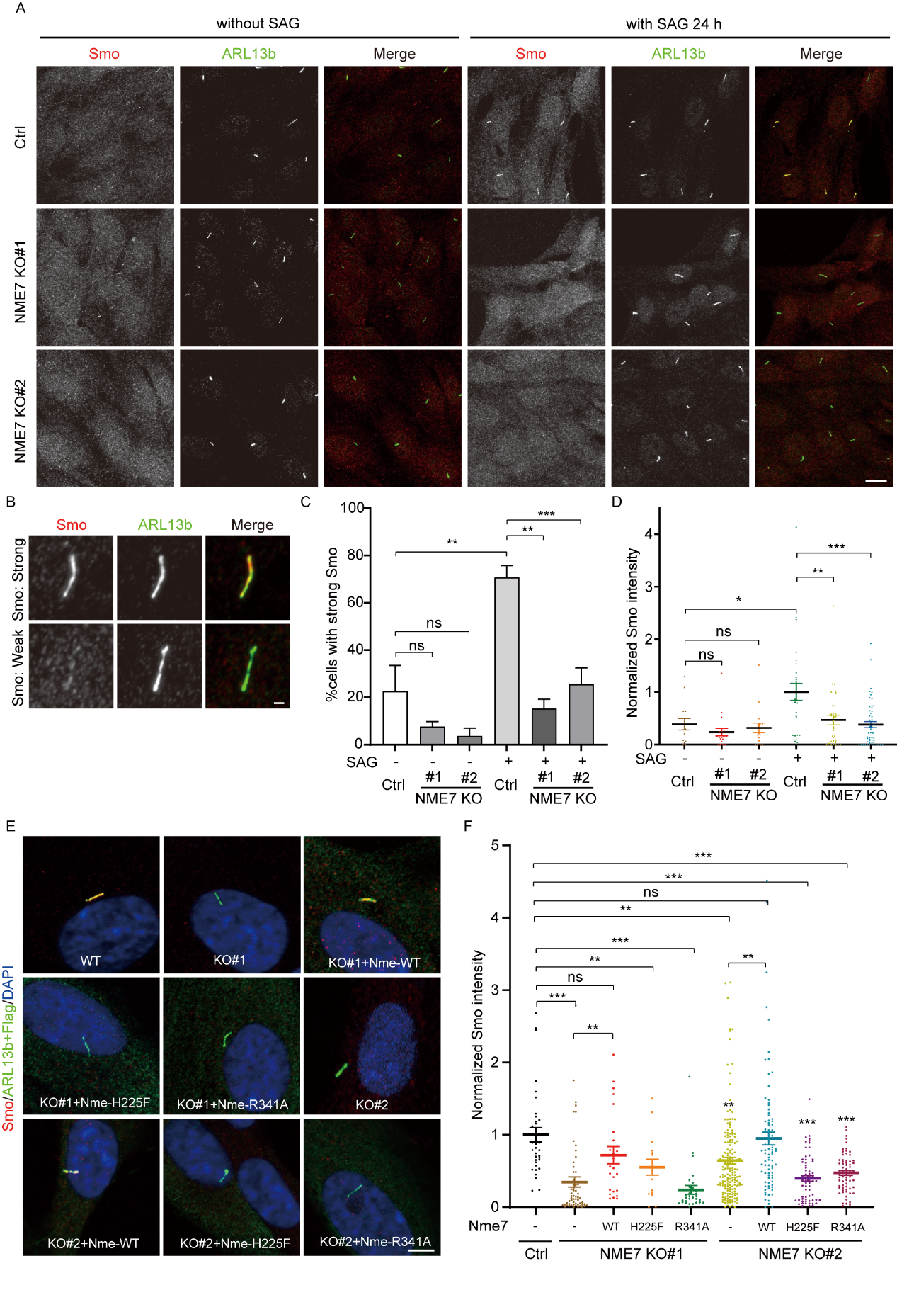
初级纤毛作为主要的Hedgehog信号传导细胞器,该研究发现NME7缺失会阻碍SMO的纤毛转位,即Hedgehog的激活。两个鼠Nme7突变体H225F和R341A分别破坏NME7的NDPK活性和γTURC完整性,结果显示NME7的NDPK活性和γTURC的形成能力可能对于纤毛Hedgehog信号传导很重要。

伟德国际bevictor研究生纪萌荟、崔文娟、冯谦为该论文的共同第一作者,付文祥博士为通讯作者。该研究依托云南省代谢与疾病重点实验室(筹)、省部共建云南生物资源与利用重点实验室和云南老员工命科学中心完成。
感谢张传茂(北京大学/昆明理工大学)、朱学良(中国科公司分子细胞科学卓越创新中心)、单昭(1946伟德国际源自英国)、Joost Snijder (Utrecht University)和James Trimmer (University of California, Davis)博士提供材料支持。感谢伟德国际bevictor光学显微成像平台的支持,该研究工作得到了国家自然科学基金面上项目、云南省“兴滇英才”和科技厅基础研究计划、1946伟德国际源自英国双一流建设及研究生创新项目等的资助。
全文链接: https://www.life-science-alliance.org/content/8/4/e202402933