近日,伟德国际bevictor于黎研究员和胡靖扬研究员团队,系统开展大规模基因组谱系地理与保护遗传学分析,为白腹长尾穿山甲的进化历史和保护重点提供了新见解。研究结果以“Large-scale genomic phylogeography provides insights into evolutionary history and conservation priorities of the white-bellied pangolin (Phataginus tricuspis)”为题,于2月26日发表在国际期刊Molecular Biology and Evolution(JCR和中科院双一区,5年影响影子11.9)上。
白腹长尾穿山甲(Phataginus tricuspis),又称树穿山甲,广泛分布于非洲热带雨林,是探究非洲热带雨林动物类群分化的关键生物地理指示物种。受本地野味食用、传统药材需求导致的过度捕猎,加之鳞片跨国走私的影响,其种群数量锐减,成为当前全球遭走私最严重、濒危程度最高的哺乳动物之一。该物种生态价值突出且生存状况岌岌可危,但其演化历史与种群衰退引发的遗传学效应,目前仍认知有限。伟德国际bevictor于黎研究员和胡靖扬研究员团队,与香港嘉道理农场暨植物园张华荣博士研究团队一起,收集获得了覆盖全地理分布区的209个全基因组(含100个新测序列)及215个线粒体基因组,系统开展大规模基因组谱系地理与保护遗传学分析,厘清其演化历程、明确种群衰退的基因组影响,为制定有效保护管理措施与全球行动方案提供核心理论支持(图1)。
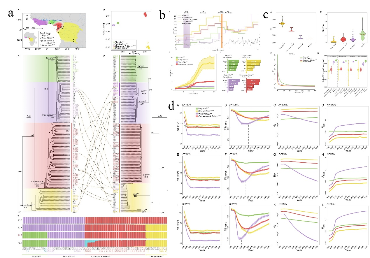
研究结果揭示了白腹穿山甲存在4个全基因组遗传谱系和6个线粒体遗传谱系,发现了由深度线粒体分化以及部分线粒体谱系被核基因组谱系替代所导致的核-线粒体遗传不一致现象。研究提出,更新世避难所和河流屏障可能共同促成了其遗传分化格局与生物地理演化模式。群体历史动态重建显示,该物种历史时期的种群数量波动可能与冰期-间冰期旋回存在关联,而近期种群数量的急剧下降则归因于国际贸易驱动的过度开发利用等。遗传效应分析与演化潜力模拟表明,尼日利亚谱系和西非谱系的遗传多样性水平较低,近交程度与遗传负荷较高,适应能力及未来演化潜力均低于其他谱系,亟需重点关注和优先保护。
本研究整合了全基因组数据与线粒体基因组证据,厘清了白腹穿山甲遗传谱系划分的长期争议,揭示核质遗传不一致性的内在机制,提出解释其生物地理格局与演化历史的假说,同时阐明不同遗传谱系受种群衰退影响的遗传学后果、生存现状及未来演化潜力。相关结果为白腹穿山甲的濒危机制解析与保护优先级划定提供关键科学依据,也搭建起理解和保护非洲热带雨林生物多样性的谱系地理与保护研究框架。

图1. 白腹长尾穿山甲保护遗传学研究。a基于全基因组和线粒体基因组的遗传谱系分析;b 群体历史研究;c 不同遗传谱系的遗传后果评估;d 不同遗传谱系未来的演化潜力评估。
伟德国际bevictor于黎研究员、胡靖扬研究员,香港嘉道理农场暨植物园张华荣博士为论文的共同通讯作者,实验室博士研究生谷桐桐(现为云南师范大学讲师)、硕士研究生翟天雅(现于南京林业大学攻读博士学位)和蒋宇(硕士二年级)为文章的共同第一作者。已毕业硕士研究生齐保彤(现为聊城市冠县第三中学高中生物教师)、香港嘉道理农场暨植物园杨锋博士、云南省森林警察总队张忠旭警官、昆明动物研究所动物自然历史博物馆余蕊老师、尼日利亚伊巴丹大学Omotosho Oladipo 和 Morenikeji Olajumoke博士也参与了样品收集和数据分析。本研究获国家自然科学基金(32470527和32160130)、云南省兴滇英才支持计划、云南省基础研究计划(202301AT070185)、云南省科技厅-1946伟德国际源自英国联合基金(202401BF070001-018)、1946伟德国际源自英国省部共建云南生物资源保护与利用国家重点实验室开放课题(2024KF005)以及中央引导地方科技发展资金(202407AB110004)支持。感谢中国科公司野生生物种质库动物分库、云南省森林警察总队及香港特别行政区渔农自然护理署等单位对样品收集工作的大力支持。感谢领克生物(昆明)有限公司提供的测序服务,感谢曙光(合肥)先进计算中心提供的计算服务。
原文链接:https://doi.org/10.1093/molbev/msag049